- 「自分はまだ若いから大丈夫」
- 「うちにはそんなに財産がないから必要ないわよ」
- 「そりゃ、書いておくにこしたことはないけど、いざ書くとなると面倒で…」
あなたは、遺言書は必要に迫られた人が書くものと思っていらっしゃいませんか?
ここに、あるデータがあります。
家庭裁判所に持ち込まれる相続に関する相談件数は年間15万件を超え、ここ10年間で倍増」(2008年 最高裁判所調べ)
なぜ人は相続でもめるのでしょうか?
その大きな原因となるのが、「遺産の分割」です。
たとえば、、、
- 残された主な財産は自宅等の不動産。 自宅を売ってお金に換えないと、相続人の間で平等に分けられない!
- 「介護をしていた」「生前に贈与を受けていた」など、相続人に個別の事情があるため、財産を分配する割合がすんなりと決まらない!
- 借金があったり、他人の連帯保証人になっているかもしれず、正確な財産の内容がわからない!
このように、相続でもめる原因の多くが、残された財産が円滑に分けられないことにあるのです。(※「遺言書を作成した方が良い人一覧」についてはこちらをご参照ください。)
では、残された相続人がもめないためにはどうしたら良いのでしょう?
それはズバリ、元気なうちに遺言書を書いておくことです。
遺言書を書くことで、
- 財産を特定の相続人に相続させることができます。
- 相続人に配分する財産の割合を指定することができます。
- 相続人以外の第三者に財産を遺すことができます。
- 家族にあなたの想いを込めたメッセージを残すことができます。
- 相続手続きがスムーズに行え、残された家族がとても助かります。
実際に、遺言書を書く人は年々増えています。
「本人が書いた自筆証書遺言を裁判所が認める検認数は年1万3,000件を突破し、過去5年で2割増加」(2008年 最高裁判所調べ)
「専門家に作成を依頼する公正証書遺言も作成件数が年7万6,000件と2割増加」(2008年 日本公証人連合会調べ)
それだけではなく、、、
遺言書を書くことをおすすめする理由は、何もトラブル防止のためだけではありません。
遺言書を書くということは、これまであなたが築き、守ってきた財産についてじっくりと考え、あなたと苦楽をともにしたご家族への想いをつづる、いわばご自身の歩んできた人生をふりかえる作業でもあるのです。
これまで私が遺言書づくりをお手伝いしてきたお客様には、
「書くまでは気が重かったけど、書いた後はほんとうに気持ちがすっきりした!」
「これからは安心して第二の人生を楽しめるよ」
とおっしゃる方が実に多いのです。
自分自身を客観的に見つめなおすことで、「人生の棚卸し」をする。
あなたがこれから充実した人生を送るうえでも、遺言書を書くことはきっとプラスになるはずです。
とはいえ、
遺言書を書くには法律の知識が不可欠です。
せっかく書いた遺言書が法的に無効になってしまったり、遺言書があるのにかえって相続でもめてしまうケースほど、残念なものはありません。
また、いざ書こうとしても、いったい何から始めてよいかと戸惑う方も多いのではないでしょうか?
そこで今回、あなたやあなたのご家族、ご友人の「遺言書づくりのきっかけ」となり、そして、「法的に間違いのない遺言書をつくる」お手伝いができればと思い、このガイドブックをつくりました。
遺言書を書くことによって、これからの人生に張り合いが生まれ、そして、大切なご家族との絆を深めていただければうれしい限りです。
ぜひ、このガイドブックを活用にして、「間違いのない遺言書づくり」にチャレンジしてください!
遺言書作成ガイドブック
『間違いのない遺言書の書き方
5つのチェックポイント』
このガイドブックを執筆している専門家
豊富な知識・経験・事例を持つ「財産承継手続きの専門家」
行政書士 鉾立榮一朗事務所 代表
Change&Revival株式会社 代表取締役
(宅地建物取引業免許 東京都知事(3)第94647号)
財産承継コンサルタント/行政書士・宅地建物取引士
鉾立 栄一朗(ほこだて えいいちろう)
財産・事業に関わる各種手続きでお困りの方を “専門家の知恵” と “最適な手法” でサポートする財産承継手続きの専門家。
20代会社員のとき、実家の金銭問題をそばで支えた体験から、お金や不動産など財産の問題で困っている人のサポート役になろうと決意。
その後、司法書士・行政書士・土地家屋調査士の合同事務所で働きながら、法務手続き実務を体得。
前職の財産・企業再生コンサルティング会社では、地域金融機関の専属アドバイザーとして年間50件以上の顧客相談に対応し、「身近に相談できる人がいない」、「知り合いに相談してみたが、満足な回答が得られない」と悩む個人や企業の財産問題・経営問題の解決に従事する。
専門は、相続・遺言、贈与・売買、家族信託、会社設立・営業許認可申請等の各種法務実務の実践。
相談者の悩みを解決する最適な手法・手続きを提案し、必要に応じて適材適所、各分野の専門家をコーディネートする。
> プロフィールの全文を読む
<目次>
| はじめに |
|---|
| 第1章 ポイント1 「相続のときに遺言書がないとどうなるの?」 |
| <事例1 亡くなった主人の先妻の長女から遺産の分割を求められたケース> |
| <事例2 遺産の配分をめぐって長男と次男が対立したケース> |
| <事例3 亡き主人の兄弟、甥っ子の計7名と遺産分割をしたケース> |
| 第2章 ポイント2 「準備には何が必要?」 |
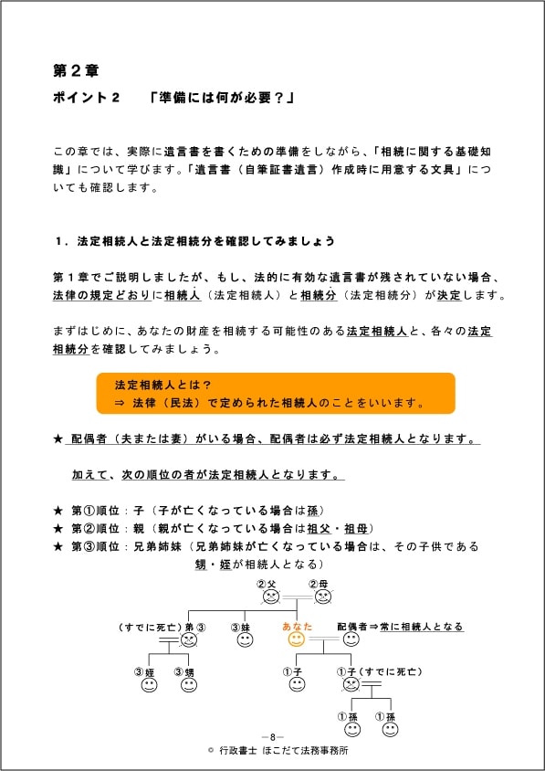
| 1.法定相続人と法定相続分を確認してみましょう |
| ・法定相続人とは? |
| ・法定相続分とは? |
| ・遺留分(いりゅうぶん)とは? |
| 2.付録の「財産チェックリスト」を使って、財産の内容を確認してみましょう |
| <主な確認事項> |
| ・プラスの財産 |
| ・マイナスの財産 |
| 3.誰に何を相続させるかを決める |
| 4.遺言書(自筆証書遺言)作成時に用意する文具について |
| ・自筆証書遺言とは? |
| 第3章 ポイント3 「書き方の注意点は?」 |
| 1.遺産分割方法の指定<文例1><文例2> |
| 2.相続分の指定<文例> |
| 3.遺言執行者の指定<文例> |
| 4.祭祀承継者の指定<文例> |
| 5.後見人、後見監督人の指定<文例> |
| 6.遺贈(いぞう)<文例> |
| 7.付言事項<文例1><文例2> |
| ◎自筆証書遺言作成時に 絶対に守ること 四カ条 |
| <その他の注意事項> |
| 第4章 ポイント4 「書いた後の保管方法は?」 |
| 第5章 ポイント5 「公正証書遺言って何?」 |
| <「自筆証書遺言」と「公正証書遺言」の比較> |
| <参考資料 ― 公正証書遺言作成の手数料 ―> |
| 第6章 Q&A |
| Q.「私には身寄りがないので、遺言書を書いても意味がないと思うのですが?」 |
| Q.「私の希望通りに遺言書を書くと、一部の相続人の遺留分を侵害してしまいます。」 |
| Q.「私には残す財産などないので、遺言書を書いても意味がないと思うのですが?」 |
| Q.「専門家に遺言書の内容をチェックしてもらいたい場合や、作成を依頼する場合は、誰に相談すればいいの?費用はどのくらいかかるの?」 |
| おわりに |
ガイドブックに寄せられた声
■「父と話し合うきっかけにしようと思います」(千葉県市原市 A.S様)
父は事業をやっています。
現時点では、父の事業を長男である私が引き継ぐ予定はないのですが、父の資産や事業に伴う借り入れを今後どうして行くのかが心配の種でした。
このガイドブックを読んで、そろそろ長男として何とかしないといけないのでは、と考えています。
ガイドブックを父に見せて、父と話し合うきっかけにしようと思います。
■「家内と一緒に読み、大変勉強になりました」(山口県在住のお客様)
上の兄が病気で亡くなり、遺産相続で彼の奥さんから相続の放棄をいきなり突きつけられました。
それまで遺言にはまったく無関心でしたが、今回の件がきっかけで自分の遺言書を作成することを検討中です。
出来る限り妻に多く相続させたいが、子供に不満が出ないか?
過去、長男夫婦と孫二人と同居していたが、今は会社に近い、会社の借上げ社宅に入居している。
次男は少し遠いが、盆、暮にはかならず贈り物を私たち夫婦にしてくれる。
『遺言書作成ガイドブック』の内容が非常に判りやすそうだったのでダウンロードを申し込みました。
家内と一緒に読み、大変勉強になりました。 お礼申し上げます。
■「しっかり勉強して役立てたいと思います」(千葉県鎌ヶ谷市 Y.O様 58歳、M.O様 58歳)
旅行が好きで毎年複数回海外へも行きますし、それぞれが車の運転もしますので、そろそろお互いに何かあった場合を考え、特に子供が居ないので、片方または双方に何かあった時お互いに全財産を託したいし、双方が同時に亡くなった場合は、有意義に使ってもらいたく複数の団体へ寄付したいと思って、真剣に遺言書を残そうと、夫婦で考えはじめました。
特に、執行者が双方相続人で良いのかと同時に亡くなった場合を考え、やはり保管は公証人役場にお願いするのか悩んでました。
しっかり勉強して役立てたいと思います。ありがとうございます。
■「基本的な知識が簡潔にまとまっている」(都内信用金庫職員様)
われわれ金融機関職員は日常的に相続に関連する業務を行なっていますが、遺言書の知識については意外とよく分かっていない。
同僚には、本屋で遺言書の本を買う前に、基本的な知識が簡潔にまとまっているこのガイドブックを読むように勧めています。
とても分かりやすい内容なので、取引先のお客様にもお勧めしています。
『遺言作成ガイドブック』
無料贈呈のお申し込みはこちらから
※フォーム送信後、すぐにメールが届かない場合は、迷惑メールフォルダや携帯電話のメール受信設定などをご確認ください。


